Connecting Airzone Systems to the Cloud

Connecting Airzone Systems to the Cloud

Airzone cloud platform provides intuitive user interface for controlling various AC system functions such as fan speed, changing set-point temperature, on/off, and establishing operation mode.

To connect Airzone systems to the cloud, you can use the Airzone webservers options.

There are two options for this application: the webserver hub Airzone (AZX6WSPHUB) and the webserver Airzone (AZX6WSC5GER).

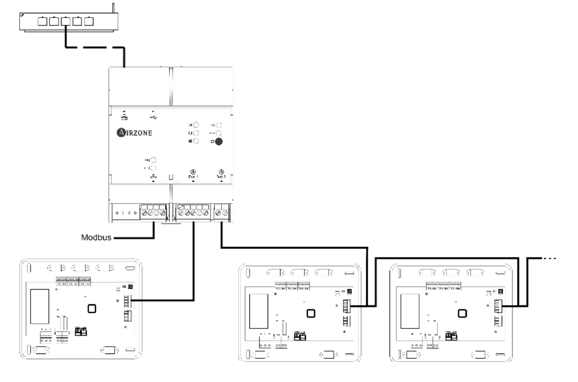
1. Webserver hub Airzone cloud (AZX6WSPHUB) 
  1. Offers dual Wi-Fi connectivity (connect to local network to connect to cloud via internet)
  2. Has Ethernet connection well
  3. Can connect up to 32 systems


AZX6WSPHUB connection to the gateways
 

2. Webserver Airzone cloud (AZX6WSC5GER)
  1. Offers dual Wi-Fi connectivity (connect to local network to connect to cloud via internet)
  2. Integrates into the automation bus of one of the main board/gateway and the other systems cascades from it
  3. Can also control up to 32 systems



The AZX6WSC5GER is fitted to the main board as on the image above (5 pin terminal is disconnected to fit the AZX6WSC5GER).

Once fitted, the other systems' main boards can be cascaded from the 2-pin terminal as below.


second board connection to the main board with AZX6WSC5GER

Contact our HVAC Controls Engineering team for any assistance with connecting your systems to cloud or other HVAC control solutions.

    • Related Articles

    • Airzone Aidoo Controller Interfaces

      Automation and intergration of home systems with HVAC units and controls is key for convenience, comfort and energy savings. Aidoo Wireless Interfaces allow old and new HVAC units to be connected and integrated with home automation systems. 1. Aidoo ...
    • Airzone AZAI6WSPMEL Cloud Wi-Fi Adapter For Mitsubishi Electric

      Airzone AZAI6WSPMEL is a Cloud Wi-Fi adapter that can work in place of PAC-USWHS002-WF-2. It can be directly plugged into the CN105 port on the indoor unit's control board. Control and settings are offered through the Airzone Aidoo App (available for ...
    • Introducing Mitsubishi RMD-50A Kenza Cloud Gateway

      Kenza Cloud is a powerful cloud-based platform for managing and monitoring CITY MULTI VRF, P-Series, and M-Series commercial HVAC systems remotely. It is accessible through the link www.kenzacloud.com RMD-50A configuration What is The RMD-50A, And ...
    • Airzone Integration Solutions - Google/Alexa

      Airzone products that can work with Google Assistant or Amazon Alexa include: Aidoo Pro (e.g select Mitsubishi's Models Aidoo Controller AZAI6WSPMEL) Aidoo Wi-Fi (e.g select Fujitsu's Models Aidoo Controller AZAI6WSCFU2) Webserver hub Airzone ...
    • Central vs Ductless Mini-Split HVAC Systems

      Central Central systems use a main outdoor unit (indoor unit) with ductwork to spread heated or cooled air throughout the house/building. Air is introduced to your home through vents that can be placed on the ceiling, walls, or in the floor. The main ...